Skip to content
Microtec Docs
Search
K
Main Navigation
Home
Polaris Systems
Overview
HR Modules
Personnel API Reference
Agile Ceremonies
Protocol of Engagement
Protocol of Quality
Microtec
Company Overview
Common Processes
Teams & Departments
Tools & Frameworks
Architecture
Saga Architecture
Data Transfer
Authorization Tokens
Idempotency Fixes
Solution Docs
Solution Architecture
Solution Design
Sales Invoice
Purchase Invoice
ZATCA Sending Flow
Idempotency Spec
POS
Architecture
App Specifications
Developer Guide
State Management
Data Persistence
Sync Strategy
Hardware Integration
Build & Deployment
ERP
Technical Overview
Business Logic
Code Specifications
Processes
Business Process Cycle
Kanban Workflow
Definition of Done
What is Scrum?
The 4 Core Values of Agile
Recruitment
Sr. Frontend Interview
Sr. Frontend Scoring
Quality Engineers
Resources
FAQ
Training & Tutorials
Server Deployment
Shared Packages
Sequence Diagrams
Appearance
Menu
Return to top
On this page
User Registration :
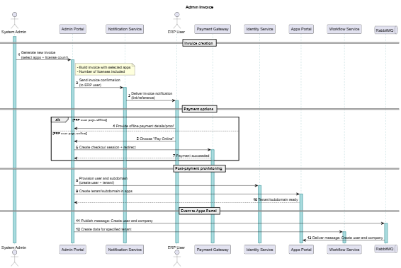
Admin Invoice :
Subdomain Creation :